
Niguru.com | Jumat, 29 Nov 2019 | Meski saat ini siaran TV dan media online sudah sedemikian populer, namun kebutuhan konsumen akan siaran radio juga belum ditinggalkan. Meski siaran radio (dengan modulasi) AM sudah ditinggalkan, namun siaran radio FM masih diminati.
Bagi pembaca yang ingin membuat sendiri rangkaian penerima radio FM sederhana, silakan lihat skema yang dibagikan oleh Niguru.com berikut ini.
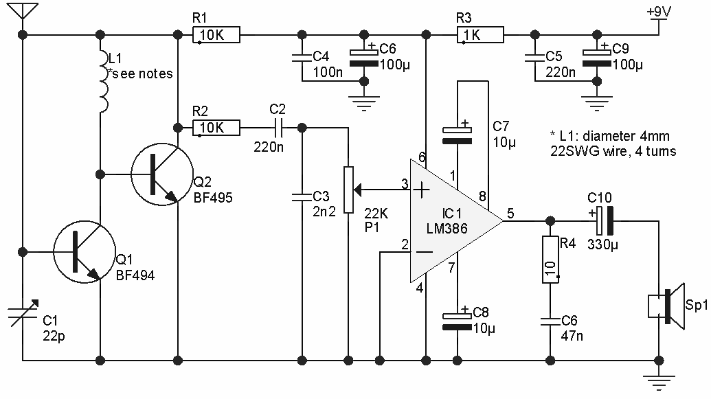
Dibangun dengan hanya menggunakan 3 penguat semikonduktor, yaitu 2 transistor dan 1 IC, penerima FM ini selain mudah untuk dibuat, juga menggunakan komponen dengan harga murah.
Berikut ini rangkaiannya:
Transistor Q1 berfungsi sebagai rangkaian tuner yang menerima sinyal yang frekuensinya sama dengan frekuensi osilasi LC yang terhubung pada Q1. Hasilnya berupa sinyal yang memiliki amplitudo yang berkorelasi dengan naik turun frekuensi modulasi.
Sinyal lemah yang dihasillkan Q1 diperkuat oleh Q2, dan pada outputnya dipasang C (kapasitor) untuk membuang frekuensi tinggi yang masih terbawa.
IC LM386 menguatkan sinyal audio yang dihasilkan oleh Q2, dan menghasilkan sinyal yang cukup kuat untuk membuat speaker Sp1 berbunyi.
Demikianlah penjelasan mengenai rangkaian radio FM sederhana.
Selamat mencoba .. Have a nice day :-)
www.Niguru.com (Nino Guevara Ruwano)

No comments:
Post a Comment