
Niguru.com | Selasa, 29 Okt 2019 | Seringkali pemilik sebuah rumah memerlukan sebuah bel untuk dipasang pada pintu atau gerbang masuk rumah, agar tamu atau orang yang datang dari luar dapat memberi tahu kedatangannya kepada orang yang berada di dalam rumah.
Untuk rumah yang memiliki lebih dari sebuah akses masuk, dan dengan sebuah bel pada setiap pintu masuk, tentu perlu suatu cara agar pemilik rumah dapat mengetahui, bel dari pintu mana yang sedang ditekan.
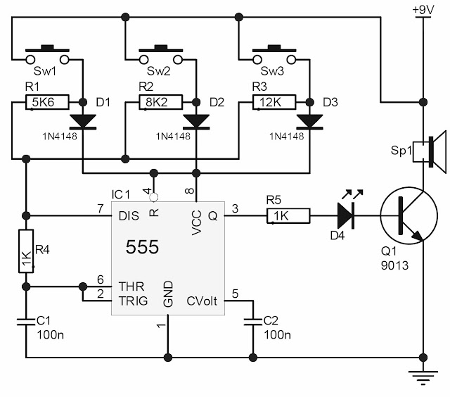
Pada posting kali ini, Niguru.com membagikan sebuah rangkaian bel yang dilengkapi dengan 3 buah tombol (Sw1 .. Sw3), yang dapat dipasang pada 3 pintu yang berbeda.
Setiap tombol akan membunyikan speaker. Dan setiap tombol akan menghasilkan bunyi dengan nada yang berbeda. Sehingga user akan dapat mengetahui, tombol mana yang sedang ditekan, dari bunyi yang dihasilkannya.
Berikut ini rangkaiannya:
IC NE555 atau yang biasa disebut sebagai 555 saja dirangkai sebagai AMV (astable multivibrator), dimana frekuensi AMV ditentukan oleh dua buah R (resistor), yang terhubung dengan pin 7, dan sebuah C yang terhubung dengan pin 6.
Setiap tombol akan menghubungkan pin 7 dengan VCC lewat R yang berbeda.
Pengubahan nilai R yang terpasang antara VCC (sumber tegangan) dengan pin 7 akan mengubah pula frekuensi yang dihasilkan.
Demikianlah rangkaian bel pintu 3 nada, untuk dipasangkan pada lokasi pintu yang berbeda-beda.
Selamat mencoba .. Have a nice day :-)
www.Niguru.com (Nino Guevara Ruwano)

No comments:
Post a Comment